Обзор программы Blender 2.90.1
Blender — профессиональное cвободное и открытое программное обеспечение для создания трёхмерной компьютерной графики, включающее в себя средства моделирования, скульптинга, анимации, симуляции, рендеринга, постобработки и монтажа видео со звуком, компоновки с помощью «узлов» (Node Compositing), а также создания 2D-анимаций. В настоящее время пользуется большой популярностью среди бесплатных 3D-редакторов в связи с его быстрым стабильным развитием и технической поддержкой.
Для вдохновения посмотрите мультфильм созданный с помощью программы Blender Big Buck Bunny
Программу Blender 2.90.1 можно скачать пройдя по ссылке Blender
Blender имел репутацию программы, сложной для изучения. Практически каждая функция имеет соответствующее ей сочетание клавиш, и учитывая количество возможностей, предоставляемых Blender, каждая клавиша включена в более чем одно сочетание (shortcut). С тех пор как Blender стал проектом с открытым исходным кодом, были добавлены полные контекстные меню ко всем функциям, а использование инструментов сделано более логичным и гибким. Прибавим сюда дальнейшее улучшение пользовательского интерфейса с введением цветовых схем, прозрачных плавающих элементов, новой системой просмотра дерева объектов и разными мелкими изменениями.
Отличительные особенности интерфейса пользователя:
- Режимы редактирования. Два основных режима Объектный режим (Object mode) и Режим редактирования (Edit mode), которые переключаются клавишей Tab. Объектный режим в основном используется для манипуляций с индивидуальными объектами, в то время как режим редактирования — для манипуляций с фактическими данными объекта. К примеру, для полигональной модели в объектном режиме мы можем перемещать, изменять размер и вращать модель целиком, а режим редактирования используется для манипуляции отдельных вершин конкретной модели. Также имеются несколько других режимов, таких как Sculpting, Texture Paint, Vertex Paint и UV Face select.
- Широкое использование горячих клавиш. Большинство команд выполняется с клавиатуры.
- Управление рабочим пространством. Графический интерфейс Blender’а состоит из одного или нескольких экранов, каждый из которых может быть разделён на секции и подсекции, которые могут быть любой частью интерфейса Blender’a. Графические элементы каждой секции могут контролироваться теми же инструментами, что и для манипуляции в 3D-пространстве, для примера можно уменьшать и увеличивать кнопки инструментов тем же путём, что и в 3D-просмотре. Пользователь полностью контролирует расположение и организацию графического интерфейса, это делает возможным настройку интерфейса под конкретные задачи, такие как редактирование видео, UV mapping, текстурирование и сокрытие элементов интерфейса, которые не нужны для данной задачи.
Когда вы первый раз открываете программу перед вами появляется вот такое окно:

Здесь можно сразу настроить язык, выбор по умолчанию клавиши мышки, фон и так далее.
При повторном включении это окно появляться не будет. Если вы хотите потом что-то изменить, то это можно будет сделать в настройках.
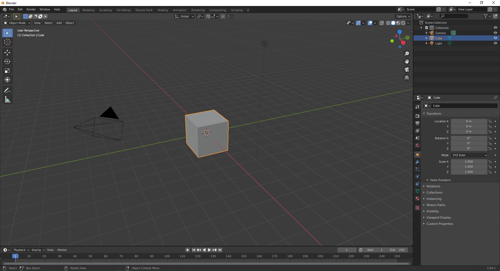
После того как вы закроете окно первых настроек окроется начальный экран программы Blender (видовое окно). По умолчанию на рабочем столе всегда будет появляться кубик.

Ну что ж, давайте попробуем разобраться в этой сложной и интересной программе!