TOFMAL EDUCATION
☰
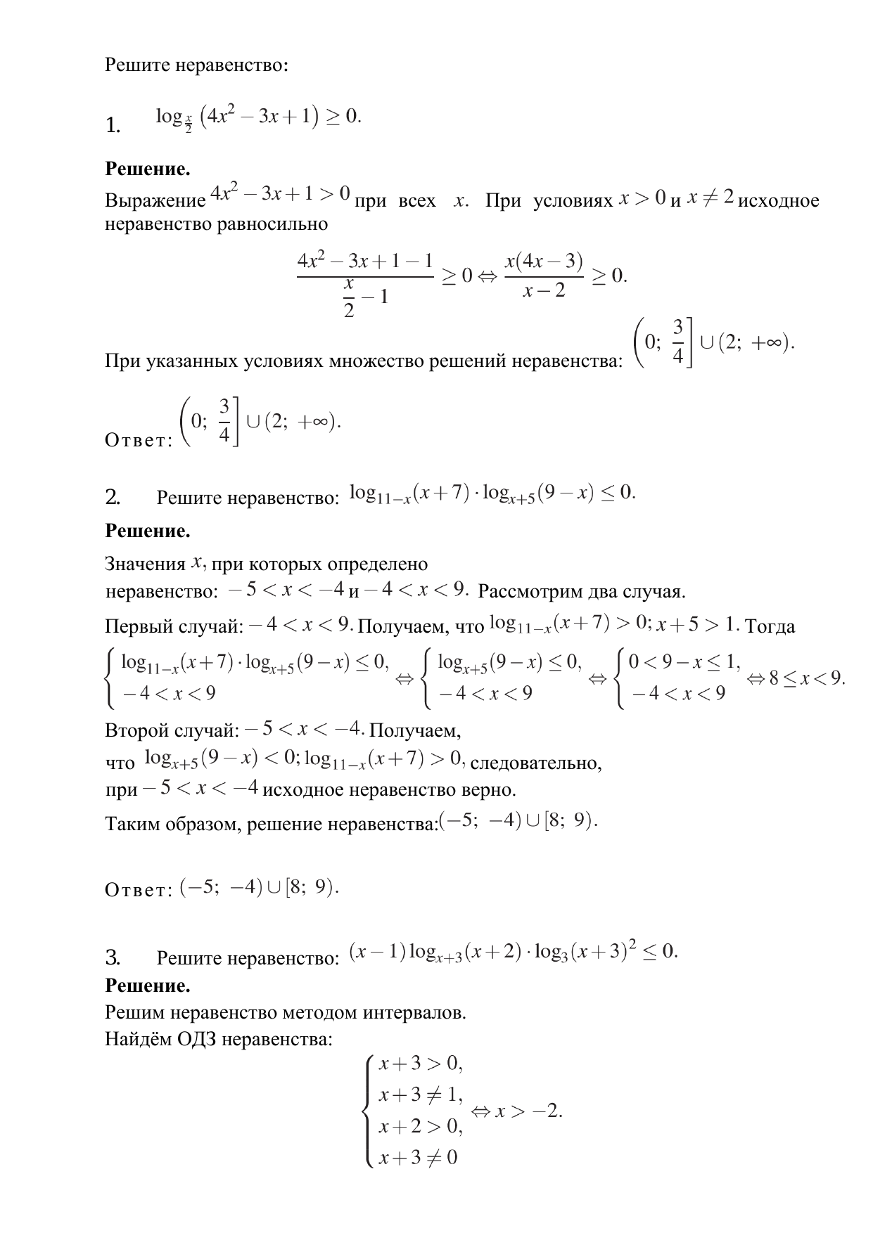
1
2
3
4
5
6
7
8
9
10
Войти
Математика ЕГЭ
1. Тригонометрические уравнения
1.1. Простейшие тригонометрические уравнения
1.2. Методы решения тригонометрических уравнений
1.3. Практикум по решению тригонометрических уравнений
2. Элементы аналитической геометрии
2.1. Векторы. Основные определения и свойства
2.2. Уравнение плоскости
3. Методы решения неравенств
3.1. Решение логарифмических неравенств методом рационализации
3.2. Методы решения показательных неравенств
4. Решение геометрических задач
4.1. Геометрические задачи базового уровня сложности
4.2. Задачи по теме "Вписанные окружности"
4.3. Задачи по теме "Касательная, хорда, секущая"
4.4. Задачи по теме "Описанные окружности"
4.5. Задачи по теме "Параллелограммы"
4.6. Решение прямоугольного треугольника
4.7. Задачи по теме "Трапеция"
4.8. Задачи по теме "Треугольники общего вида"
4.9. Задачи по теме "Центральные и вписанные углы"
5. Задачи по финансовой математике
5.1. Решение задач на проценты
5.2. Решение банковских задач
6. Методы решения задач с параметрами
6.1. Расположение корней квадратичной функции относительно заданных точек
6.2. Решение задач с параметром на ЕГЭ
Решение 15 задания. Решение логарифмических неравенств методом рационализации.
Задать вопрос
×
Дублировать ответ на почту
Перейти к шагу
×
1
2
3
4
5
6
7
8
9
10